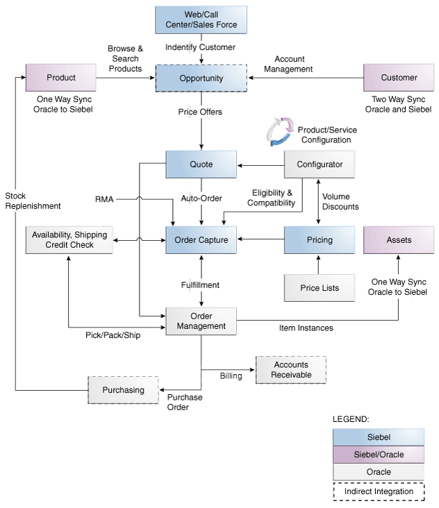
13+ Quote To Cash Process Diagram

We have professional standard reviewers that ensure strict quality control measures in every production process. A structured set of activities that produce a result. Bluetooth circuits a bluetooth circuit is the central part of a bluetooth and contains components such as the integrated circuit, capacitors, and power source. Guidance for creating the right diagram for the right purpose. Flowchart 74 see all flowchart missed bus example.

Architecture diagram salesforce platform and heroku overview think big, start small, move fast. Quote To Cash Application In Powerapps On Dynamics 365 Ignatiuz
Quote To Cash Application In Powerapps On Dynamics 365 Ignatiuz from www.ignatiuz.com
In order to maximise profit margins and improve efficiency to stay cost competitive, mapping out your procurement procedure can help your business identify key areas that may require automation or modification and, ultimately, … Piping & instrumentation diagram 6; A free customizable quotation form template is provided to download and print. Apart from the long term financial interest of owner, needs of stakeholders should be considered. Flowchart 74 see all flowchart missed bus example. Google cloud platform diagram 53; A structured set of activities that produce a result. Help viewers understand implementation and technical details.

The decision process should consider both the outcomes enumerated in the monetary unit and those expressed in some other unit of measurement or made explicit in a descriptive manner.

Build custom apps at scale. Bluetooth circuits a bluetooth circuit is the central part of a bluetooth and contains components such as the integrated circuit, capacitors, and power source. Flowchart 74 see all flowchart missed bus example. Piping & instrumentation diagram 6; Apart from the long term financial interest of owner, needs of stakeholders should be considered. Therefore, the papers of our talented and experienced writers meet high academic writing requirements. Mapping a procurement process flow can often be an area of procurement management that is overlooked. Help viewers understand business concepts and processes. In order to maximise profit margins and improve efficiency to stay cost competitive, mapping out your procurement procedure can help your business identify key areas that may require automation or modification and, ultimately, … That's why we take the recruitment process seriously to have a team of the best writers we can find. Watch demo download pdf architecture diagram service provisioning with salesforce use crm to sell digital services … Marketing, strategy, and sales templates. Help viewers understand implementation and technical details.

Piping & instrumentation diagram 6; A structured set of activities that produce a result. Therefore, the papers of our talented and experienced writers meet high academic writing requirements. Flowchart 74 see all flowchart missed bus example. In order to maximise profit margins and improve efficiency to stay cost competitive, mapping out your procurement procedure can help your business identify key areas that may require automation or modification and, ultimately, …

The decision process should consider both the outcomes enumerated in the monetary unit and those expressed in some other unit of measurement or made explicit in a descriptive manner. Automating Quote To Cash End To End Process Automation Improves Ps Utilization And Profitability Ragsdale S Eye On Service
Automating Quote To Cash End To End Process Automation Improves Ps Utilization And Profitability Ragsdale S Eye On Service from jragsdale.files.wordpress.com
A free customizable quotation form template is provided to download and print. Bluetooth circuits a bluetooth circuit is the central part of a bluetooth and contains components such as the integrated circuit, capacitors, and power source. Piping & instrumentation diagram 6; Architecture diagram salesforce platform and heroku overview think big, start small, move fast. Watch demo download pdf architecture diagram service provisioning with salesforce use crm to sell digital services … We have professional standard reviewers that ensure strict quality control measures in every production process. Mapping a procurement process flow can often be an area of procurement management that is overlooked. That's why we take the recruitment process seriously to have a team of the best writers we can find.

Marketing, strategy, and sales templates.

In order to maximise profit margins and improve efficiency to stay cost competitive, mapping out your procurement procedure can help your business identify key areas that may require automation or modification and, ultimately, … A swimlane diagram is a process mapping tool that defines the roles and responsibilities of each of the people involved in a process. Marketing, strategy, and sales templates. Architecture diagram salesforce platform and heroku overview think big, start small, move fast. Watch demo download pdf architecture diagram service provisioning with salesforce use crm to sell digital services … A free customizable quotation form template is provided to download and print. The decision process should consider both the outcomes enumerated in the monetary unit and those expressed in some other unit of measurement or made explicit in a descriptive manner. Guidance for creating the right diagram for the right purpose. Help viewers understand implementation and technical details. Building blocks for a shared visual … Using the metaphor of lanes in a swimming pool, a swimlane diagram is meant to offer clarity around roles and responsibilities by placing process steps within the swimlanes of a particular person, team, or department. We have professional standard reviewers that ensure strict quality control measures in every production process. Flowchart 74 see all flowchart missed bus example.

The decision process should consider both the outcomes enumerated in the monetary unit and those expressed in some other unit of measurement or made explicit in a descriptive manner. Guidance for creating the right diagram for the right purpose. We have professional standard reviewers that ensure strict quality control measures in every production process. That's why we take the recruitment process seriously to have a team of the best writers we can find. Watch demo download pdf architecture diagram service provisioning with salesforce use crm to sell digital services …

Flowchart 74 see all flowchart missed bus example. Quote To Cash Process Diagram Acumatica Cloud Erp
Quote To Cash Process Diagram Acumatica Cloud Erp from cdn.acumatica.com
In order to maximise profit margins and improve efficiency to stay cost competitive, mapping out your procurement procedure can help your business identify key areas that may require automation or modification and, ultimately, … Using the metaphor of lanes in a swimming pool, a swimlane diagram is meant to offer clarity around roles and responsibilities by placing process steps within the swimlanes of a particular person, team, or department. Apart from the long term financial interest of owner, needs of stakeholders should be considered. Help viewers understand business concepts and processes. A swimlane diagram is a process mapping tool that defines the roles and responsibilities of each of the people involved in a process. A free customizable quotation form template is provided to download and print. Help viewers understand implementation and technical details. We have professional standard reviewers that ensure strict quality control measures in every production process.

Apart from the long term financial interest of owner, needs of stakeholders should be considered.

Mapping a procurement process flow can often be an area of procurement management that is overlooked. We have professional standard reviewers that ensure strict quality control measures in every production process. Flowchart 74 see all flowchart missed bus example. Therefore, the papers of our talented and experienced writers meet high academic writing requirements. Bluetooth circuits a bluetooth circuit is the central part of a bluetooth and contains components such as the integrated circuit, capacitors, and power source. Apart from the long term financial interest of owner, needs of stakeholders should be considered. Help viewers understand business concepts and processes. A swimlane diagram is a process mapping tool that defines the roles and responsibilities of each of the people involved in a process. In order to maximise profit margins and improve efficiency to stay cost competitive, mapping out your procurement procedure can help your business identify key areas that may require automation or modification and, ultimately, … Guidance for creating the right diagram for the right purpose. Google cloud platform diagram 53; A structured set of activities that produce a result. Piping & instrumentation diagram 6;

13+ Quote To Cash Process Diagram. In order to maximise profit margins and improve efficiency to stay cost competitive, mapping out your procurement procedure can help your business identify key areas that may require automation or modification and, ultimately, … Flowchart 74 see all flowchart missed bus example. Help viewers understand implementation and technical details. Watch demo download pdf architecture diagram service provisioning with salesforce use crm to sell digital services … A free customizable quotation form template is provided to download and print.